
Table Of Contents
- What is API testing?
- Why is API testing important?
- What are the key aspects of API testing?
- What are the types of API testing?
- What are the key practices for effective API testing?
- How to plan API testing?
- What are the popular API testing tools?
- What are the advantages of API testing?
- Challenges/solutions for API testing
- What are the latest AI trends for API testing?
- Next steps in API testing
It’s standard practice for companies to monitor APIs during production to ensure that the live API endpoints are up, functioning quickly, and returning expected information to the user. That way, testing teams know whenever something breaks down and can fix any issue before users notice any discrepancy.
But what if consumers find issues related to the API issue before you do? And what if the problem is more severe than slowness?
Smart businesses use testing services before the changes are deployed to production—and so should you. APIs must be tested in staging and development environments to confirm that the software application meets requirements. However, AI is significantly enhancing this process.
Let’s explore how integrating AI into your API testing strategy can provide these advantages and improve your overall testing approach.
What is API Testing?
API testing is a type of software testing that verifies Application Programming Interfaces—often referred to as APIs. These testing services confirm that an application’s performance, functionality, security, and reliability are performing as expected. QA teams enjoy the benefits of API automation when executing test cases with the help of API testing tools.
So, how does it relate to UI testing? UI testing focuses on the look and feel of the user interface, while the benefits of this testing focus on the business logic layer of the software’s architecture. In other words, the advantages of API testing over UI testing are that they confirm the validity of an API from every angle, beyond the user’s experience with the software application.
Why is API Testing Important?
Imagine the frustration of using a ride-sharing app that can’t process payments because the API handling transactions failed. Or think of the consequences for a healthcare application if it couldn't retrieve critical patient information in real-time. At its core, API testing is about preventing these kinds of failures by ensuring that every interaction between systems works precisely as intended.
- Ensures Reliability: APIs are often the lifeblood of an application’s functionality. By rigorously testing APIs, you can ensure they behave consistently, handle errors, and perform under expected conditions.
- Detects Issues Early: Catching bugs early in development saves time, effort, and costs. Testing APIs before the user interface is built or fully defined ensures the core logic works.
- Validates Security: Testing helps ensure that data is protected, unauthorized access is prevented, and APIs comply with security standards.
- Improves Performance: API testing helps identify bottlenecks and potential points of failure, ensuring your system remains fast and responsive, even during peak times.
- Supports Continuous Integration: Automated API testing allows teams to continuously integrate and deploy code confidently, knowing that their application's essential parts are thoroughly tested at every stage.
- Increased Test Coverage: API tests can cover a wider range of scenarios and edge cases compared to UI tests, leading to more comprehensive testing.
- Faster Release Cycles: Automating API tests allows for quicker feedback and integration, facilitating faster and more frequent software releases.
What are the Key Aspects of API Testing?
Several important aspects need to be addressed to ensure your API operates flawlessly.
-
Accuracy and Consistency
- Checking that the data returned by the API is correct, structured, and consistent.
- Verifying that the same request produces the same result every time, unless data is intentionally changed.
- Ensuring backward compatibility, where older API versions still work seamlessly when updates are made.
-
Security Verification
- Access to the API is restricted to authorized users through proper authentication and authorization methods (like API keys or OAuth).
- Sensitive data (such as user credentials or payment information) is encrypted and protected both at rest and during transmission.
- Vulnerabilities are identified and mitigated, protecting against common threats like SQL injection, data breaches, or cross-site scripting (XSS) attacks.
-
Load and Stress Handling
- Evaluating the API’s response time and performance under normal and high traffic conditions.
- Measuring how the API behaves when pushed beyond its expected limits (stress testing), ensuring it fails gracefully without crashing.
- Monitoring the API’s ability to scale and handle additional user loads without degradation in performance.
-
Data Validation and Integrity
- Validating that all data inputs and outputs conform to the expected format (e.g., JSON or XML).
- Ensuring that data fields meet the defined criteria, such as required fields being present or values falling within allowed ranges.
- Checking that data transmitted via the API is not altered or corrupted during the process.
-
Error and Exception Handling
- Proper error codes are returned (e.g., 404 for resource not found, 500 for server errors).
- The API provides useful, clear error messages that help developers quickly identify and fix issues.
- The system doesn’t crash or behave unpredictably when faced with bad data or failed connections.
-
Automation
- Automating API tests is crucial for efficiency, repeatability, and continuous integration/continuous delivery (CI/CD) pipelines.
- Automated tests can be executed frequently and consistently, providing rapid feedback on changes and ensuring the API remains stable as it evolves.
What are the Types of API Testing?
Below are the primary types of API tests that our experts implement with our clients and recommend to others.
-
Functional Testing
Functional tests validate the software system against functional specifications and requirements. Because they aim to test the application, functional testing offers API testing benefits. To test each API function, a QA tester provides appropriate input parameters in an XML or JSON payload and verifies the output against the functional requirements.
This type of black box testing is not concerned with the application's source code but rather the functionality of the API. API automation's benefit in testing is its delivery speed—a response code can be received within only a millisecond!
-
Security Testing
API security testing reveals any risk, vulnerability, or threat within the API. It identifies all potential loopholes and API weaknesses that can possibly result in a loss of information, revenue, and reputation if misused by an unauthorized user. After all, what is API testing for if it’s not to prevent malicious attacks from internal users or intruding criminals?
Examine the authentication requirements and confirm the encryption of sensitive data over HTTP to see the advantage of API security testing. Include penetration and fuzz testing so your team can validate encryption methodologies and authorization checks for resource access.
-
Performance Testing
Evaluates the API's speed, responsiveness, and resource utilization under different load conditions. This category includes:
- Load Testing: Simulates expected user traffic to determine if the API can handle normal to peak loads.
- Stress Testing: Pushes the API beyond its normal operating limits to identify its breaking point and assess its stability under extreme conditions.
- Spike Testing: Evaluates the API's behavior when subjected to sudden and significant increases in load.
-
API Mocks
API mocking is a technique used to simulate the behavior of an API when the actual API is unavailable or under development. It allows developers and testers to test and validate the functionality of APIs in isolation without needing the real service to be fully integrated. API mocks are particularly useful for testing during early stages of development or when specific endpoints are still being developed. By creating mock responses, teams can simulate different scenarios and test the integration of APIs without waiting for the actual system.
-
Smoke Testing
After an API is developed, smoke testing is performed to ensure that its basic functionality is working. This quick check confirms that the API is functional and that no critical errors exist before proceeding with further testing.
-
Integration Testing
Integration testing evaluates how multiple API calls interact with each other. This type of testing checks the data flow and communication between different services, ensuring that the APIs work seamlessly together in an integrated environment.
-
Regression Testing
Regression testing ensures that any bug fixes or new features introduced into the API do not interfere with or break existing functionality. It helps maintain stability and ensures that new changes do not negatively impact the system’s behavior.
-
Security Testing
Security testing assesses the API’s resilience against potential external threats. It involves checking for vulnerabilities, ensuring the API is protected from unauthorized access, and securely transmitting and storing data.
-
UI Testing
UI testing focuses on validating how the API interacts with the user interface (UI). This ensures that the data returned from the API is correctly displayed on the UI and that all user interactions with the API are functioning as expected.
-
Fuzz Testing
Fuzz testing involves sending invalid or unexpected input data to the API to see if it can handle such conditions without crashing. This helps identify weaknesses in the API’s error handling and spot potential vulnerabilities that could be exploited.
What are the Key Practices for Effective API Testing?
API testing plays a vital role in ensuring backend reliability. Whether you are working with REST or GraphQL, the right strategy can drive confidence in your API's stability and behavior.
-
Start with Well-defined API Requirements
- Product microservices architecture should be shared by the development team.
- Understand all available REST endpoints and GraphQL queries/mutations.
- Clarify expected request/response structures, error codes, authentication mechanisms, and business logic rules.
- Document optional fields, edge cases, and input validation rules.
- Ensure all scenarios align with business expectations and user needs.
-
Validate All Possible HTTP Methods and Operations
- For REST: Test GET, POST, PUT, PATCH, DELETE, and any custom methods.
- For GraphQL: Validate Query, Mutation, and Subscription operations.
- Confirm appropriate status codes (200, 201, 400, 401, 404, 500, etc.) and proper error structures.
-
Validate Responses Structure, Data, and Status Codes
- Verify that HTTP status codes are correct for all success and error conditions.
- Check data types, keys, nesting, and formats in JSON responses.
- Confirm that error messages are descriptive and help identify the root issue.
- In GraphQL, ensure schema conformance and that nullability rules are respected.
-
Feasibility and Automation Where Possible
- Use tools like Postman, RestAssured, Requests, Robot Framework, or JMeter for REST, and GraphQL-specific clients like Postman’s GraphQL mode.
- Automate core scenarios: success/failure responses, invalid payloads, rate limits, and auth checks.
- Integrate into CI/CD pipelines for continuous feedback on breaking changes or regressions.
-
Ensure Data Consistency and Data Integrity
- Verify that data created or updated via the API is correctly reflected across endpoints.
- Confirm no truncation, encoding errors, or silent failures.
- Exercise API endpoints with different test data that tests defined constraints (e.g., maximum length, required fields, allowed values).
-
Maintain Test Suites
- Update tests with every API version or schema update. Perform backward compatibility as per applicability.
- Remove deprecated or irrelevant tests.
- Regularly run regression checks to ensure new features don’t break old ones.
-
Test Filtering, Pagination, Limits, and Offsets
- REST: Validate query parameters like limit, offset, page, sort, and filter.
- GraphQL: Test filter arguments, pagination via first, last, after, and before.
- Ensure the backend returns accurate records based on applied filters and limits.
- Confirm proper handling of edge cases (e.g., high offsets or empty filters).
-
Verify Over-fetching and Under-fetching in GraphQL
- Ensure only the requested fields are returned—no unnecessary data (prevent over-fetching).
- Test incomplete queries to validate how under-fetching scenarios are handled.
- Validate that nested field access is working well.
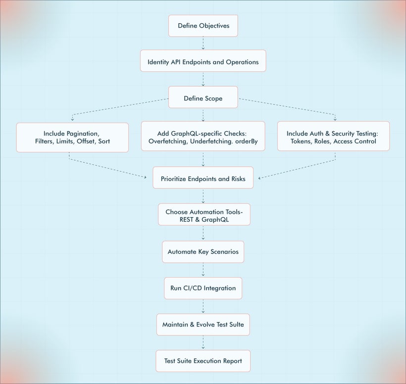
How to Plan API Testing?

Step -1: Define Objectives
Identify key goals for testing, such as verifying functionality, security, and performance. Clarify what the API must achieve and what standards need to be met.
Step - 2: Identify API Endpoints and Operations
- REST: List all API endpoints (e.g., GET, POST, PUT), including inputs, expected outputs, and workflows between endpoints. Ensure complete understanding of request parameters and responses.
- GraphQL: Document Queries, Mutations, Subscriptions, and their input/output types.
Step - 3: Define the Scope
Determine the areas to focus on, including functional testing, security, performance, and error handling. Set clear boundaries to prioritize critical areas.
Step - 4: Prioritize Endpoints and Scenarios
Focus on high-priority endpoints (e.g., login, payments) and high-risk areas (security, sensitive data), high-traffic endpoints, integration touchpoints, data-sensitive operations, and recently updated or frequently updated APIs. Prioritize new or recently updated features for testing.
Step 5: Choose Tools and Automate
Select reliable tools supporting REST and GraphQL to streamline manual and automated API testing. Automation ensures consistency, efficiency, and faster feedback during development. Popular tools include Postman, RestAssured, Robot Framework, Requests, JMeter, GraphiQL, Apollo Client, k6, Playwright, Cypress, and GraphQL Inspector.
Step - 6: Establish CI/CD Pipeline and Maintain a Reusable Test Suite
- Integrate test execution in the CI/CD pipeline to automatically trigger tests on code commits, merges, or scheduled intervals.
- Use test data versioning and maintain separate test environments.
- Keep tests up to date with schema or endpoint changes.
- Perform regular regression testing and expand for new functionality.
- Log and track test coverage across both REST and GraphQL APIs.
- Generate and analyze test execution reports to assess pass/fail trends, identify flaky tests, and prioritize fixes or improvements.
What are the Popular API Testing Tools?
-
Postman
A user-friendly tool for manual and automated testing of REST, SOAP, and GraphQL APIs. It supports automation, collections, and integrates seamlessly with CI/CD pipelines.
-
SoapUI
A comprehensive tool for testing REST and SOAP APIs, offering both functional and performance testing. It supports drag-and-drop test creation, Groovy scripting, and detailed reporting. AI-powered features like code generation and test suggestion help accelerate test creation.
-
JMeter
Primarily used for load and performance testing, it simulates multiple users to test API scalability. JMeter provides detailed performance metrics and integrates well with CI pipelines.
-
Rest-Assured
A Java-based library for automated API testing, perfect for developers using Java environments. It supports BDD syntax and integrates with frameworks like JUnit and TestNG.
-
Katalon Studio
A no-code/low-code automation platform for testing REST and SOAP APIs. It supports CI/CD integration, and its intuitive interface makes automation easy for non-developers. Includes AI-powered test auto-healing and smart analytics for test maintenance.
-
Tavern
YAML-based API testing integrates with Pytest. Great for complex API validations, including GraphQL.
-
Tricentis Tosca
An enterprise-grade testing tool offering codeless API automation, ideal for large-scale projects. It supports end-to-end testing across APIs, UIs, and databases. Offers AI-driven risk-based testing and test maintenance.
-
Assertible
Focused on automating API reliability tests, Assertible integrates well with CI/CD pipelines. It supports automated assertions and environment-specific configurations for different test stages.
-
Karate DSL
BDD-style API and GraphQL testing with Gherkin syntax. Supports parallel execution and combines API/UI testing.
-
Swagger/OpenAPI
A tool for API documentation and contract testing, built around OpenAPI standards. It auto-generates documentation and helps validate APIs against predefined specifications.
-
ReadyAPI (SmartBear)
Full suite for REST, SOAP, and GraphQL testing with functional, security, and load testing. AI-assisted test creation and maintenance features improve productivity.
-
RAPIDAPI
API marketplace with built-in testing and monitoring for REST and GraphQL. Uses AI to suggest tests and monitor API health proactively.
What are the Advantages of API Testing
Before we explore all its advantages, let's first compare the differences between API and GUI testing (or graphical user interface testing). We shouldn’t ignore the advantages of GUI testing—after all, it’s essential to test how your consumers interact with your application’s user interface. That being said, the key advantages of using it can improve the coverage of your test cycle, conserve resources, and result in faster, more efficient releases.
Based on your project timeline, integration requirements, and desired functionality, these six benefits can contribute to your product results, consumer engagement, and security:
-
Access Without UI Dependency
A key advantage of API testing is accessing the application without a user interface or users interacting with the system. In other words, QA testers can run API tests without needing to experience the software application. This is a great advantage because it provides QA engineers with early insight into defects and errors so developers can resolve the issues before they impact the GUI.
-
Test for Core Functionality Early
Testing an application's code-level functionality provides an early evaluation of its overall build strength before running GUI tests. This helps expose the small errors that can fester and become larger problems during GUI testing. Core access enables testing in tandem with development, fostering communication and improved collaboration between both teams. This is especially advantageous if you perform API testing with an offshore QA team.
-
Faster Execution and Greater Efficiency
One of the major differences between API and GUI testing is that API testing is far less time-consuming than functional GUI testing. GUI testing requires polling webpage elements, which can immensely slow the testing process. And what is API testing known for best but its speediness in delivering results?
Just how much time can APIs save by testing the core functionality of your application? Consider this real-life example calculated by our team of engineers:
-
3,000 API tests in 50 minutes (in parallel execution)
-
3,000 GUI tests in 08 hours (in parallel execution)
Your QA UI testing team can expect comparable time savings. Because API test automation requires less code, it provides better, faster test coverage than automated GUI tests. The end result of faster testing is a reduced overall testing cost.
-
-
Language-Independent and Platform-Independent
As previously mentioned, an API test exchanges data using XML or JSON. These transfer modes are completely language-independent, meaning that you can select any core language when pursuing automated testing services for your application.
-
Easy Integration With GUI and End-to-End Tests
With it, highly integrable tests are possible. This is especially beneficial if you plan to perform functional GUI tests following your API testing. For example, easy integration would allow for the creation of new users within the application prior to the start of a GUI test.
Challenges/Solutions for API Testing
Here are some common challenges encountered during API testing, along with practical solutions to overcome them:
-
Access Without UI Dependency
Challenge: APIs often lack a user interface, making it hard to visualize how they behave without interacting with the front-end application.
Solution: Use tools like Postman, Insomnia, or SoapUI to send requests and inspect responses directly. For GraphQL, leverage IDEs like GraphiQL or Apollo Studio to structure and test queries/mutations effectively, independent of any front-end.
-
Test Data Management
Challenge: Creating and maintaining consistent, reusable test data is complex, especially for data-dependent or multi-environment setups.
Solution: Use data-driven testing strategies and maintain external test data sets. Employ mock servers or sandbox environments to isolate sensitive data and simulate consistent responses. Tools like JSON Server, WireMock, and Faker can help automate test data generation and cleanup.
-
Ensuring API Security
Challenge: APIs are prime targets for unauthorized access, injections, and exposure of sensitive data.
Solution: Implement automated security testing with tools like OWASP ZAP or Burp Suite to detect vulnerabilities such as SQL injection or cross-site scripting (XSS). Regularly test for proper authentication, authorization, and data encryption mechanisms.
-
Handling API Versioning
Challenge: APIs often evolve with new versions, while existing clients still rely on older versions, creating compatibility issues.
Solution: Maintain versioned endpoints (e.g., /v1/, /v2/) and include backward compatibility tests in your regression suite. For GraphQL, monitor schema changes, deprecations, and use tools like GraphQL Voyager or introspection checks to detect breaking updates.
-
Dependency on Third-Party APIs
Challenge: APIs often rely on external services or third-party APIs, which may be unreliable or unavailable during testing.
Solution: Use mocking or stubbing tools like WireMock or Postman to simulate third-party APIs and test your API’s functionality without relying on external systems. This ensures consistent and controlled testing environments.
-
Performance Bottlenecks
Challenge: APIs must scale under concurrent load. Performance issues may remain hidden until late stages.
Solution: Conduct performance and load testing using tools like JMeter or Gatling. Simulate high traffic and test under different load conditions to identify and address performance issues before deployment.
-
Error Handling and Edge Case Coverage
Challenge: APIs often return unhelpful error messages, and edge cases may be overlooked in testing. APIs may return vague errors or skip edge cases like null inputs, type mismatches, or boundary values.
Solution: Ensure comprehensive error handling by testing invalid inputs, boundary conditions, and incorrect data types. Verify that meaningful and descriptive error messages are returned with appropriate status codes. Automated tests can help cover various edge cases systematically, like GraphQL overfetching/underfetching, Pagination, filtering, sorting edge cases, and invalid parameters.
What are the Latest AI Trends for API Testing?
Modern API testing is evolving fast with the help of Artificial Intelligence. AI trends are reshaping how we build, execute, and maintain tests.
-
AI-powered Test Case Generation
AI models analyze API specifications (e.g., Swagger/OpenAPI/GraphiQL) and traffic logs to generate test cases automatically. It reduces manual effort, increases test coverage, and accelerates onboarding for new APIs.
Use Case: Generate functional and negative test cases for new endpoints directly from API documentation.
-
Self-healing Tests
AI-enabled tests are designed to automatically adapt to changes in the API structure, such as modifications to endpoints or responses. This reduces the need for manual intervention, making test maintenance more efficient and ensuring consistent test execution.
Use Case: In Testim, if an endpoint like GET /userProfile changes to /userDetails, or a GraphQL field fullName becomes displayName, the system updates the test logic automatically. It uses version-aware Swagger diffs or GraphiQL introspection to self-heal test references.
-
AI-driven Test Optimization
AI can analyze test data to identify and prioritize the most critical areas for testing. This helps eliminate redundant tests, optimize test execution time, and ensure that resources are focused on the high-risk components of the API.
Use Case: In a production GraphQL API, the placeOrder mutation has the highest traffic. AI within PostBot flags it for priority testing. For REST, PUT /checkout gets prioritized due to recent errors logged via integration with monitoring tools like New Relic or Launchable.
-
AI-enhanced Security Testing
AI-powered tools can simulate cyberattacks and automatically detect vulnerabilities in the API.
Use Case:
- StackHawk scans Swagger APIs and finds injection vulnerabilities in POST /feedback.
- For GraphQL, depth-limit attacks on nested queries like { user { posts { comments { replies { author } } } } } are automatically tested and flagged.
-
AI-driven Test Data Generation
AI tools generate synthetic yet realistic test data that mimics real-world conditions, based on schema definitions and privacy guidelines.
Use Case: GraphQL Faker auto-generates valid ZIP codes, credit card formats, and user profiles for GraphQL queries like query { users { name, phone, email } }
-
AI-powered API Test Automation
AI enhances end-to-end test execution by dynamically adapting, learning from failures, and optimizing validation strategies over time.
Use Case: PostBot executes a full regression suite for REST APIs, then recommends skipping stable tests in the next cycle.
Next Steps in API Testing
Now that you understand what API testing is and its value to your testing process, what’s next? Testing your APIs, of course! Confirm that your APIs are market-ready by following these 10 steps to start API testing. For additional support, consider implementing API testing tools so your QA team can execute all the best practices efficiently and effectively during your development cycle.
Still need help launching this testing process? Partner with a professional QA services provider like QASource. Our team of testing experts is skilled in security and automation testing for all APIs. Our QA engineers can guide your team throughout the testing process so that your software application is deployed successfully to production every time. Contact a QASource expert today.